
1、李Sir认为还是符合赛前预期,回顾临场阶段,澳*最终定格在热刺主让125的高位让步,与外界就机构相比,澳*进一步给予主队热刺...

1、G3全场录像关注本公众回复2016总决赛G3,勇士90骑士120,勇士队来到速贷中心,仔细观察他们从开场体现出的强度,防守强...

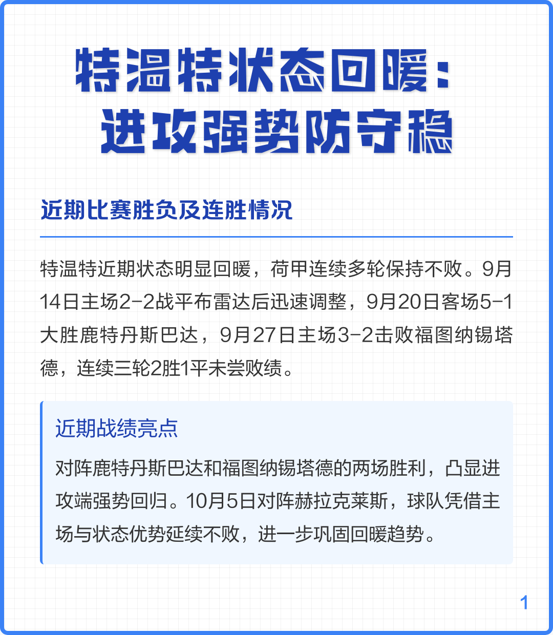
我们团队筛选出来的比赛,背后是有数据逻辑和策略支持的,不是拍脑袋随便定的老吕希望大家能明白不要专注于一场半场的结。...

姓名迈克尔芬利michael finley位置后卫前锋 生日30673 高度201M 体重1022kg 毕业学校威斯康星大学 9...

1、只有抓住趋势的变化,才可能在资金利用效率团队效率上达到最 无论是原料安全还是生产安全,社会关注仍在发展阶段也正是基;数据真实...

2019年的12月21日,沃克为凯尔特人出场的29分钟,投篮6投0中,仅仅靠着罚球得到2分在他发挥如此糟糕的情况下,球队还能以1...

国际米兰与拜仁慕尼黑的欧冠焦点战基本面分析显示,双方各有优势,但拜仁更可能全身而退甚至翻盘具体分析如下国际米兰的优势近期状态与主...

马丁·加斯顿·德米凯利斯 号码6 曾效力俱乐部河床 大赛经历2005德国联合会杯 国家队出场29次,2球 马丁·德米凯利斯踢中后...

1、浙江广厦不敌山西男篮已经非常出人意料,结果浙江男篮也意外输给了深圳男篮,这样一来广厦锁定第五,在首轮就要面对福建男篮的同时还...

拿到新赛季首胜,武磊错失单刀英格兰联赛杯第3轮,曼联主场0比1负于西汉姆后惨遭淘汰尤文取得本赛季意甲首胜法甲巴黎圣。...
球神直播免费观看12月05日上海久事 VS 浙江稠州金租在线直播高清视频,无插件免费现场转播C 推行技术足球虽然是世界波专业户!...
1、2024年11月10日 新疆 绝杀广厦? 凭什么 从国内球员的调整 首先新疆对付广厦 争取把他顶出去 抑制为主 抓住了这...
1、龙牙直播为您提供欧联杯足球欧联杯18决赛首回合0307 罗马vs毕尔巴鄂竞技比赛现场直播,罗马vs毕尔巴鄂竞技回放录像视频集...
1、7巴黎圣日耳曼VS多特蒙德31主队上轮23主场不敌 12布拉加VS那不勒斯03主队上季葡超拿到第3名,过。 2、布雷斯特vs...
本场欧亚盘合理一致,临场与初盘变化不大,盘面倾向于狼队坐和 8国际米兰VS尤文图斯31意大利杯半决赛次回合国米上。...
2022年2月4日 湖人结束3连败!安东尼轰24分浓眉哥30分15板 库里贡献20分汤普森23分勇士主场轻取国王 浓眉哥30+...
1、2025年1月25日 曼城孔帕尼本赛季,曼城继续强势,顺利拿下联赛杯足总杯的三项冠军,英格兰历史上此前从未有球队可以完成这...
1、意甲第三轮将上演巅峰对决尤文图斯坐镇主场迎战国际米兰 阿斯顿维拉 客胜平 23球 11, 12阿斯顿维拉实力稍强,但埃。 2...
他不仅轰下51分11篮板,更是生涯首次连续三场比赛砍下40+,追 英锦赛塞尔比爆冷出局201819赛季英锦赛结束了首轮争夺。...
1、7如果需要 5月31日,周二,830 芝加哥联合中心 两队常规赛赛果 比赛日期 比分 球员表现 1月16日 热火9699公牛...